Step 8: Determine Environmental Review and Preliminary Design Considerations
Illinois Environmental Protection Act
Illinois has its own state environmental policy act, the Illinois Environmental Protection Act (IEPA), which is modeled after NEPA. The IEPA requires that state agencies consider the environmental impacts of their actions, and it also provides for public participation in the decision-making process. In the case of a Design-Build Bridge Bundling project in Illinois that has federal funding, the NEPA process and the requirements of the IEPA would both apply. However, if there is a conflict between the two laws, the requirements of NEPA would take precedence over the requirements of the IEPA since federal law generally preempts state law in such cases.
Some of the key provisions of the IEPA include:
NEPA Process
For federally funded projects, the National Environmental Policy Act (NEPA) is a United States law that requires federal agencies to consider the potential environmental impacts of their actions before making decisions. The NEPA process is a systematic approach used to analyze the environmental effects of proposed federal projects, plans, and policies.
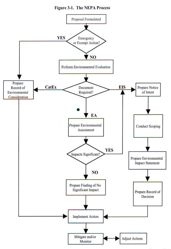
The NEPA process typically involves three levels of analysis: (I) Categorical Exclusion (CE), (II) Environmental Assessment (EA), and (III) Environmental Impact Statement (EIS). The following graphic provides an overview of the NEPA process:
In addition to NEPA, the following may apply in addition to or in connection with Bridge Bundling projects in Illinois:
- Threatened or endangered species (Northern Long-Eared Bat, Gray Bat, Eastern Massasauga)
- Migratory birds (American Bittern, Chimney Swift, Northern Rough-winged Swallow)
- US Army Corps of Engineers Section 408 authorizations
- Cultural resources (archeological or historic requiring coordination with SHPO, other state agencies, tribes, landowners, and other interested and consulting parties)
- Public parklands
- Floodplains and wetlands (EO 11988 Floodplain Management, Clean Water Act, Sections 404 and 401)
- Noise levels, water quality, and air quality
- Human health and safety
- Social and economic impacts on communities (Environmental Justice)
Additional Resources:
Bridge Bundling Guidebook
NEPA Review Process
Illinois Environmental Protection Agency
Reports
Environmental surveys and reports are useful to determine anticipated environmental impacts of a bridge bundle. Identifying federal or state-protected species present in a project area, conditions present and any required permits that will be needed is critical to mitigation efforts and compliance with federal law.



